几个世纪以来,阿卡迪亚的梦想一直深深扎根于欧洲文化之中。
一方面,这个词描述了古希腊的一片真正的土地。另一方面,它是一个情感上的隐居地,与自己和自然和谐相处的想法。
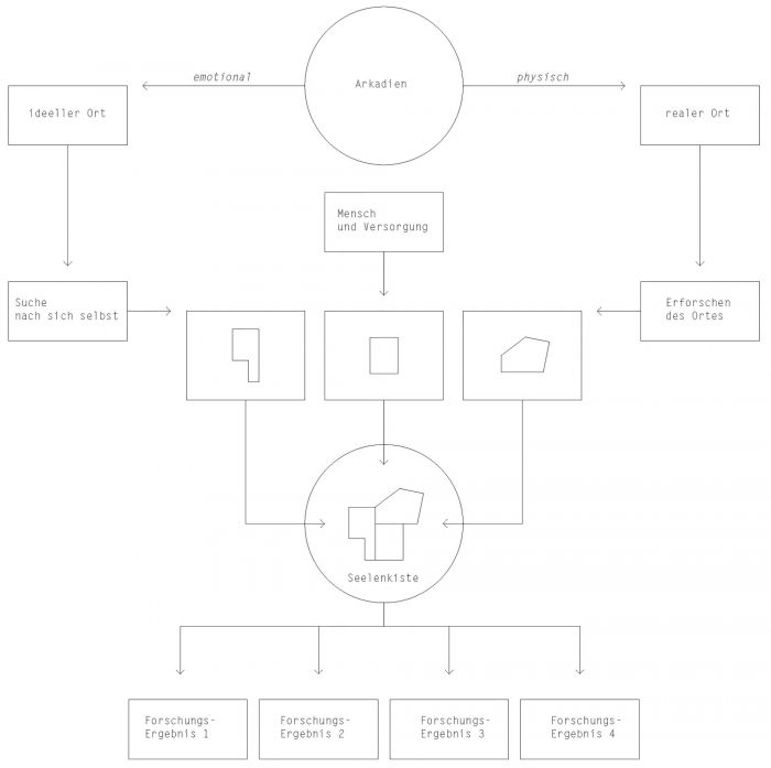
The dream of Arcadia has been deeply rooted in european culture for centuries.
On the one hand the term describes a real swath of land in antique Greece. On the other hand it is an idea for an emotional hideaway, to live in harmony with yourself and nature.



就像阿卡迪亚的概念一样,精神庇护所由两个主要部分组成。研究部分提供了发现物理世界和荒野的工具。
Like the idea of Arcadia the Spirit Shelter consists of two main parts. The research section provides tools to discover the physical world, the wilderness.

在睡眠部分,有用于冥想和自我探索的空间。为了找到个人的阿卡迪亚,精神庇护所的设计是可移动的。木质框架结构可以被拆开,并运送到任何风景区。
In the sleeping section there is space for meditation and self-exploration. In order to find one‘s personal Arcadia the Spirit Shelter is designed mobile. The woodframe construction can be disassambled and transported to any scenery.
























Architects: allergutendinge
Area : 8 m²
Year : 2012
Photographs :Courtesy of allergutendinge
Developed With : Michael Loudon, Daniel Reisch
Assistance : Daniel Reisch
Architects In Charge : Matthias Prüger, Manuel Rauwolf, Ulrike Wetzel
Country : Germany